УГРШ(К)-50Н, УГРШ(К)-50Н-О Установка газорегуляторная шкафная
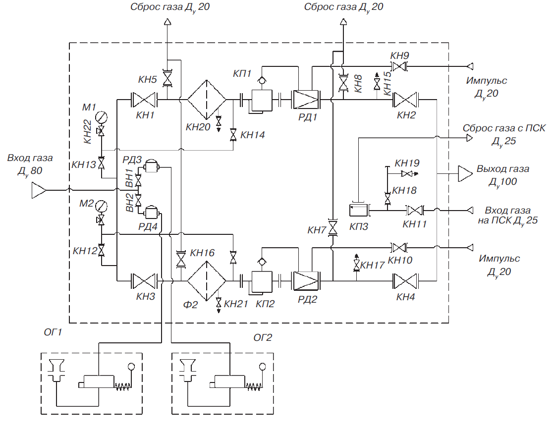
Пункты серии УГРШ изготавливаются на базе регуляторов давления газа РДП, РДК в отапливаемом металлическом шкафу, что позволяет защитить технологическое оборудование от осадков и низких температур. Пропускная способность пунктов ГРПШ до 100000 м3/час при максимальном входном давлении 1,2МПа. Газорегуляторная установка УГРШ-50Н(В) на базе регулятора РДП-50 применяется в системах газоснабжения с расходами газа до 6200 м3/ч и входным давлением до 1.2 МПа.
Установка выпускается в четырех вариантах:
УГРШ-50Н-О - с РДП-50Н и обогревом;
УГРШ-50Н - с РДП-50Н без обогрева;
УГРШ-50В-О - с РДП-50В и обогревом;
УГРШ-50В - с РДП-50В без обогрева.
Условное обозначение

Характеристики
| Наименование параметра или размера | УГРШ(К)-50Н-О | УГРШ(К)-50Н |
| Регулируемая среда | природный газ ГОСТ 5542 |
природный газ ГОСТ 5542 |
| Диапазон входных давлений, МПа | 0,025 - 1,2 | 0,025 - 1,2 |
| Диапазон выходных давлений, МПа | 0,002 - 0,005 | 0,002 - 0,005 |
| Стабильность поддержания выходного давления, %, не более |
±10 | ±10 |
| Диапазон настройки давления клапана- отсекателя, МПа, не уже - при повышении выходного давления - при понижении выходного давления |
0,0025 - 0,0075 0,001 - 0,0045 |
0,0025 - 0,0075 0,001 - 0,0045 |
| Диапазон настройки предохранительного сбросного клапана ПСК25-Н, МПа |
1,15 Рвых. | 1,15 Рвых. |
| Вид теплоносителя | Продукты сгорания природного газа |
- |
| Тепловая мощность горелки, кВт | 1,85+0,185-0,09 | - |
| Расход газа на горелку, м3/ч | от 0,16 до 0,25 | - |
| Время включения горелки, с, не более | 90 | - |
| Время отключения горелки при отключении подачи газа, с, не более |
90 | - |
| Соединение с газопроводом: - вход, мм - выход, мм |
50 80 |
50 80 |
| Габаритные размеры, мм, не более - длина - ширина - высота |
1000 590 2012 |
1000 590 1800 |
| Масса, кг, не более | 300 | 250 |
Схема
