УГРШ-50-2ДМ, УГРШ-50Н-2ДМ-В-О, УГРШ-50Н-2ДМ-Г-О, УГРШ-50Н-2ДМ-В УГРШ-50Н-2ДМ-Г, УГРШ-50В-2ДМ-В-О, УГРШ-50В-2ДМ-Г-О, УГРШ-50В-2ДМ-В, УГРШ-50В-2ДМ-Г Установка газорегуляторная шкафная
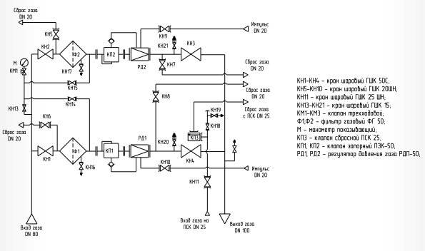
В данном типе установок вся арматура заменена на сварное или муфтовое крепление, фильтры имеют повышенную степень фильтрации, предусмотрен двухсторонний доступ к обслуживанию, дверцы шкафа крепятся на пневмостойках, открываются вертикально.
Установка выпускается в восьми исполнениях:
- УГРШ-50Н-2ДМ-В - с низким выходным давлением и вертикальным подводом и отводом газа, без обогрева;
- УГРШ-50Н-2ДМ-В-О - с низким выходным давлением и вертикальным подводом и отводом газа, с обогревом;
- УГРШ-50Н-2ДМ-Г - с низким выходным давлением и горизонтальным подводом и отводом газа, без обогрева;
- УГРШ-50Н-2ДМ-Г-О - с низким выходным давлением и горизонтальным подводом и отводом газа, с обогревом;
- УГРШ-50В-2ДМ-В - с высоким выходным давлением и вертикальным подводом и отводом газа, без обогрева;
- УГРШ-50В-2ДМ-В-О - с высоким выходным давлением и вертикальным подводом и отводом газа, с обогревом;
- УГРШ-50В-2ДМ-Г - с высоким выходным давлением и горизонтальным подводом и отводом газа, без обогрева;
- УГРШ-50В-2ДМ-Г-О - с высоким выходным давлением и горизонтальным подводом и отводом газа, с обогревои.
При эксплуатации установки должны выполняться:
- осмотр технического состояния в сроки, устанавливаемые производственной инструкцией эксплуатирующей организации и обеспечивающие безопасность и надежность в эксплуатации;
- проверку параметров срабатывания предохранительных запорных и сбросных клапанов - не реже одного раза в 3 месяца, а также по окончании ремонта оборудования;
- техническое обслуживание не реже одного раза в 6 месяцев;
- текущий ремонт не реже одного раза в 5 лет.
Характеристики
| Наименование параметра или размера | УГРШ-50Н -2ДМ-В-О УГРШ-50Н -2ДМ-Г-О | УГРШ-50Н -2ДМ-В УГРШ-50Н -2ДМ-Г | УГРШ-50В -2ДМ-В-О УГРШ-50В -2ДМ-Г-О | УГРШ-50В -2ДМ-В УГРШ-50В -2ДМ-Г |
|---|---|---|---|---|
| Регулируемая среда | природный газ ГОСТ 5542 |
природный газ ГОСТ 5542 |
природный газ ГОСТ 5542 |
природный газ ГОСТ 5542 |
| Диапазон входных давлений, МПа | 0,05 - 1,2 | 0,05 - 1,2 | 0,1 - 1,2 | 0,1 - 1,2 |
| Диапазон выходных давлений, МПа | 0,0005 - 0,06 | 0,0005 - 0,06 | 0,06 - 0,6 | 0,06 - 0,6 |
| Пропускная способность при максимальном входном давлении, м3/ч, не менее: |
6800 | 6800 | 6800 | 6800 |
| Пределы настройки контролируемого давления клапана ПКН(В)-50: | ||||
| - нижний предел, МПа | 0,0003 - 0,003 | 0,0003 - 0,003 | 0,003 - 0,03 | 0,003 - 0,03 |
| - верхний предел, МПа | 0,002 - 0,075 | 0,002 - 0,075 | 0,03 - 0,75 | 0,03 - 0,75 |
| Диапазон настройки предохранительного сбросного клапана ПСК 25, МПа |
0,0005 - 0,07 | 0,0005 - 0,07 | 0,06 - 0,7 | 0,06 - 0,7 |
| Стабильность поддержания выходного давления, не более |
± 5 % | ± 5 % | ± 5 % | ± 5 % |
| Вид теплоносителя | продукты сгорания природного газа |
- | продукты сгорания природного газа |
- |
| Тепловая мощность горелки, КВт | 1,85 +0,185-0,09 | - | 1,85 +0,185-0,09 | - |
| Расход газа на горелку, м3/ч | от 0,16 до 0,25 | - | от 0,16 до 0,25 | - |
| Время включения горелки, не более |
90 с | - | 90 с | - |
| Время отключения горелки при отключении подачи газа, не более |
90 с | - | 90 с | - |
| Соединение с газопроводом: | ||||
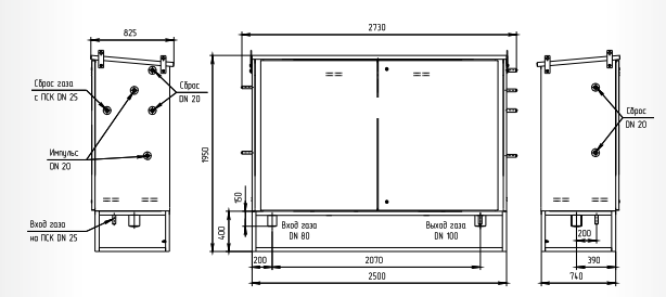
| - вход, мм | 80 | 80 | 80 | 80 |
| - выход, мм | 100 | 100 | 100 | 100 |
| Габаритные размеры, не более: | ||||
| - длина, мм | 2680 | 2680 | 2680 | 2680 |
| - ширина, мм | 820 | 820 | 820 | 820 |
| - высота, мм | 1950 | 1950 | 1950 | 1950 |
| Масса, кг, не более | 800 | 800 | 800 | 800 |
УГРШ-50-2ДМ. Таблица пропускной способности (Q м3/ч)
| Рвх., МПа | 0,05 | 0,1 | 0,2 | 0,3 | 0,4 | 0,5 | 0,6 | 0,7 | 0,8 | 0,9 | 1,0 | 1,1 | 1,2 |
| УГРШ-50Н-2ДМ | 750 | 1050 | 1570 | 2100 | 2600 | 3100 | 3650 | 4200 | 4970 | 5200 | 5750 | 6250 | 6800 |
| УГРШ-50В-2ДМ | 1050 | 1570 | 2100 | 2600 | 3100 | 3650 | 4200 | 4970 | 5200 | 5750 | 6250 | 6800 |