ПРДГ с регулятором MR-50 Elster Газорегуляторные пункты
Пункт представлен рамной сварной конструкцией с расположенной на ней трубопровода и газового оборудования, помещенным в не- утепленный неотапливаемый металлические шкафы (исполнения «Ш») либо в металлический шкаф с теплоизоляцией и обогревом (исполнения «ШУЭО» и «ШУГО»).
Технические характеристики:
- Давление газа на входе Рвх — 0,6 МПа.
- Диапазон настройки давления газа на выходе, Рвых — 2–50 кПа.
- Диапазон срабатывания предохранительного запорного клапана при понижении выходного
- давления — 0,5×Рвых
- Диапазон срабатывания предохранительного запорного клапана при повышении выходного
- давления — 1,25×Рвых
- Давление срабатывания предохранительного сбросного устройства — 1,15×Рвых
- Пропускная способность — 500 м3/ч.
- Температура рабочей среды — от −20° С до +60° С.
- Температура окружающей среды:
- ПРДГ Р500, ПРДГ Ш500 — от −20° С до +60° С
- ПРДГ ШУЭО 500, ПРДГ ШУГО 500 — от −40° С до +60° С.
- Ду входного присоединительного фланца — 50 ММ
- Ду выходного присоединительного фланца — 50 ММ
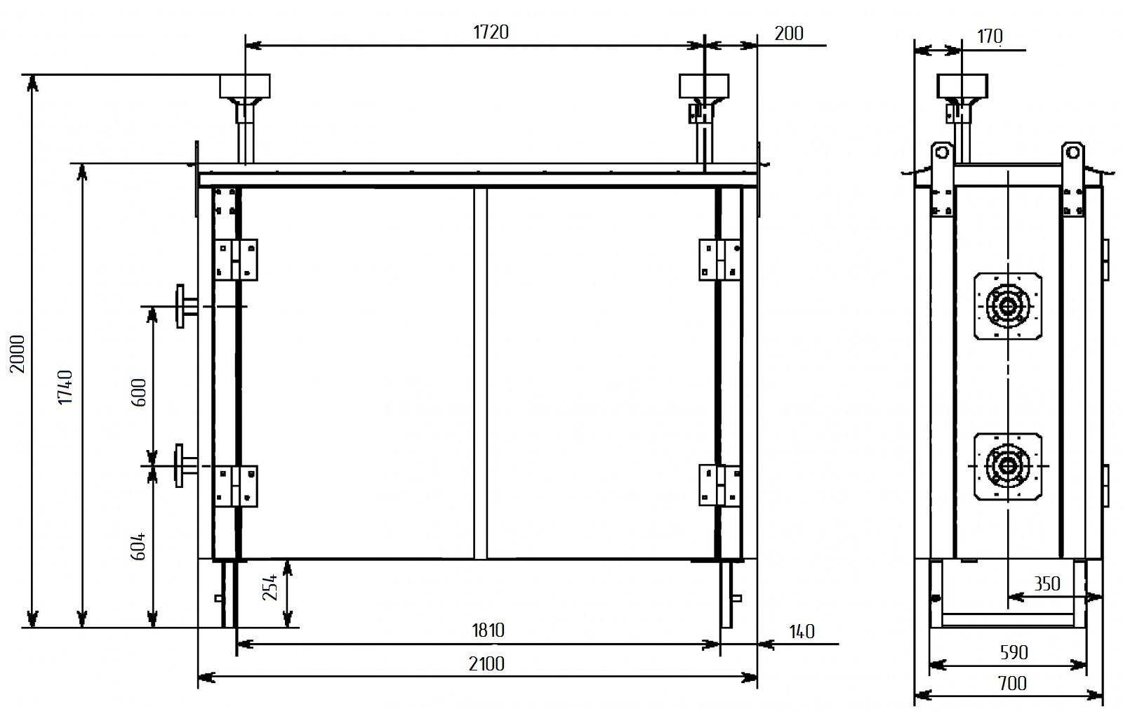
- Габаритные размеры — 2100 × 700 × 2000 ММ
- Масса:
ПРДГ Р500 — 270 кг ПРДГ Ш500 — 420 кг ПРДГ ШУЭО 500 — 470 кг ПРДГ ШУГО 500 — 490 кг
Конструкция «ШУЭО» предусматривает электрообогрев оборудования в холодное время, взрывобезопасной степени защиты, что позволяет его применять во взрывоопасных зонах В-1а и В-1г класса (при авариях возможно образование взрывоопасных смесей).
Конструкция ШУГО так же предусматривает обогревательное оборудование.
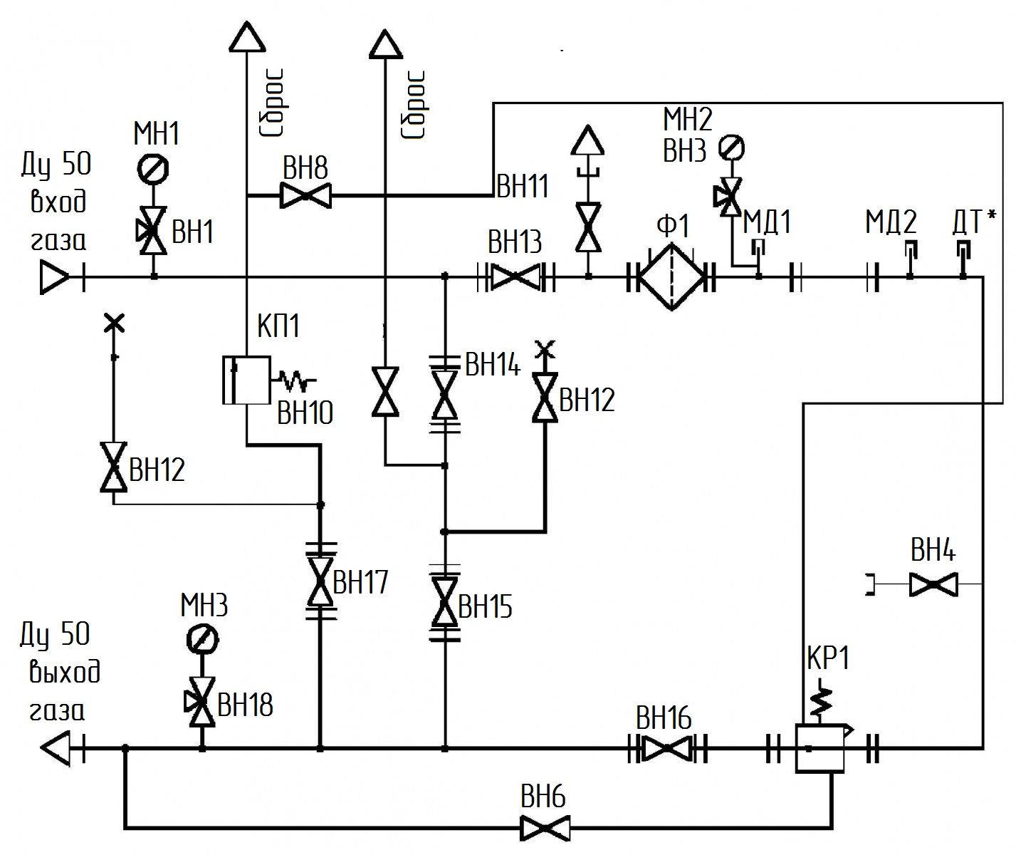
В состав пункта входят:
- фильтр газа Ф1;
- контрольно-измерительные приборы МН1, МН3 для измерения давления газа на входе и выходе
- пункта и контроля перепада давления на фильтре газа;
- регулятор давления газа КР1;
- предохранительно-запорный клапан ПЗК;
- предохранительный сбросной клапан ПСК КП1;
- устройство обводного газопровода байпас с установленными на нем последовательно двумя
- отключающими устройствами ВН14, ВН15, а также контрольным манометром и продувочным
- трубопроводом, установленными на участке между отключающими устройствами;
- электрообогреватель с терморегулятором для исполнения ШУЭО либо газовый обогреватель для
- исполнения ШУГО.
Схема пневматическая функциональная

ВН1-ВН3, ВН18 - кран трехходовой д/манометр; ВН4, ВН6, ВН8 - кран шаровой муфтовый 11б27п Ду 15; ВН10, ВН11 - кран шаровой муфтовый 11б27п Ду 20; ВН12 - кран манометра МН15; ВН13-ВН17 - кран шаровой КШ-50-16; ВН12 - кран кнопочный манометра МН15ф."Kromschroder"; КП1 - кран пружинный сбросной ПСКУ-50 Н/5; КР1 - регулятор давления MR50 "Elster" (Германия); МН1, МН2** - манометр 0,6 МПа; МН3** - манометр 10 кПа; МД1, МД2 - места отбора давления; Ф1 - фильтр газа ФГ16-50 (оснащен индикатором перепада давления ДПД 16); ДТ1**-гильза термометра.
