Газорегуляторный пункт блочный ГРПБ-03БМ-07-2У1
Как и другие газорегуляторные пункты, задачей ПГБ является контроль за давление газа в трубопроводе на входе и на выходе. На входе в устройство ПГБ «берет» высокое и среднее давление и снижает его до необходимого уровня на выходе. Особенность ПГБ в том, что эту задачу он выполняет абсолютно автоматически. ПГБ – очень надежное устройство.

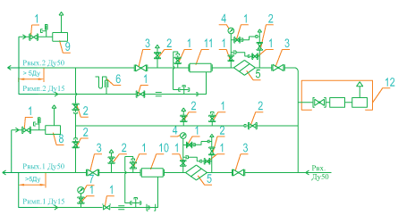
Функциональная схема ГРПБ-03БМ-07-2У1
1 — кран шаровой КШ-15 – 14 шт.; 2 — кран шаровой КШ-20 – 8 шт.; 3 — кран шаровой КШ-50 – 4 шт.; 4 — манометр входной типа МТ – 2 шт; 5 — фильтр газовый типа ФГ – 2 шт; 6 — водяной манометр (не комплектуется); 7 — выходной манометр типа МТ – 1 шт; 8 — клапан предохранительный сбросной КПС-С – 1 шт; 9 — клапан предохранительный сбросной КПС-Н – 1 шт; 10 — регулятор давления газа РДСК – 1 шт; 11 — регулятор давления газа РДНК; 12 — узел отопления с газовым обогревателем.
Технические характеристики ГРПБ-03БМ-07-2У1
| Наименование параметра или размера | Величина в исполнении |
|---|---|
| Регулятор | РДСК-50БМ РДНК-1000 |
| Регулируемая среда | Природный газ по ГОСТ5542-87 |
| Давление газа на входе, Рвх., МПа | 0,6 |
| Диапазон настройки давления газа на выходе, кПа | |
| Рвых.1 | 270÷300 |
| Рвых.2 | 2÷5 |
| Пропускная способность (для газа плотностью g=0,73кг/м³), м³/ч |
|
| Рвых.1 | 640 |
| Рвых.2 | 765 |
| Тепловая мощность газового обогревателя, кВт, не более |
7 |